菜单 Menu
网站首页
公司简介
企业概况
企业荣誉
企业视频
工作清单
公司资质
新闻中心
企业动态
行业动态
业务领域
工程招标
工程造价
工程咨询
招标公告
招标公告
中标公示
政策法规
联系我们
业务部电话
公司地址
更多菜单 Menu
招标公告
中标公示
主页
>
政策法规
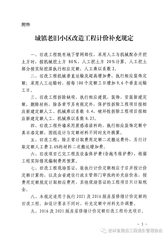
关于印发《城镇老旧小区改造工程计价补充规定》的通知
上一篇:
关于在房屋建筑和市政基础设施工程中推行施工过程结算的实施意见
下一篇:
中华人民共和国预算法实施条例
×
下载文件