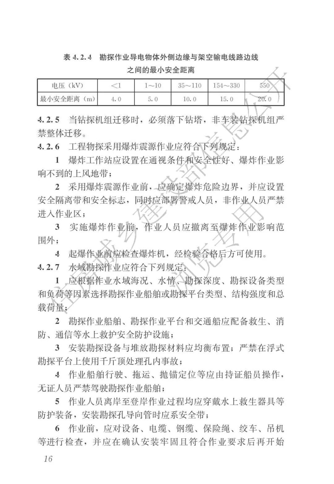
行业动态|住建部发布《工程勘察通用规范》全文强制性标准
住房和城乡建设部发布公告,批准《工程勘察通用规范》为国家标准,编号为GB 55017-2021,自2022年4月1日起实施。本规范为强制性工程建设规范,全部条文必须严格执行。现行工程建设标准相关强制性条文同时废止。现行工程建设标准中有关规定与本规范不一致的,以本规范的规定为准。(以下为规范全文)


























废止的现行工程建设标准相关强制性条文
1.《岩土工程勘察规范》GB 50021-2001(2009年版)第1.0.3、4.1.11、4.1.17、4.1.18、4.1.20、4.8.5、4.9.1、5.1.1、5.2.1、5.3.1、5.4.1、5.7.2、5.7.8、5.7.10、7.2.2、14.3.1条
2.《城市轨道交通岩土工程勘察规范》GB 50307-2012第7.2.3、7.3.6、7.4.5、10.3.2、11.1.1条
3.《市政工程勘察规范》CJJ 56-2012第1.0.3、4.4.1条
4.《城乡规划工程地质勘察规范》CJJ 57-2012 第3.0.1、7.1.1条
5.《软土地区岩土工程勘察规程》JGJ 83-2011第5.0.5条
